湖南1248个重大项目集中开工!怀化新增年产1000万吨精品砂石骨料生产线
发布日期:2021-03-02 03:15:07 点击量:1 标签:新闻中心

3月1日上午,湖南省举行2021年第一次重大项目集中开工仪式,本次开工仪式采取“1个主会场+13个分会场”,视频连线、云端同步的形式进行。本次集中开工的重大项目一共有1248个,总投资达7428亿,年度计划投资2730亿。

2021年全省重大项目集中开工活动长沙主会场。
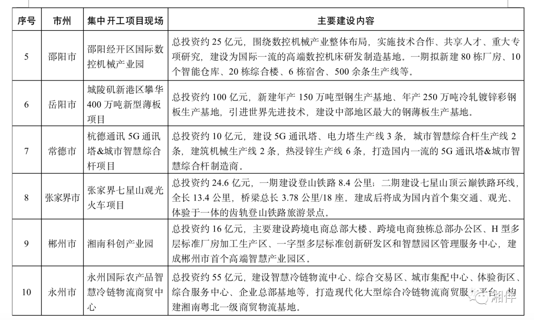
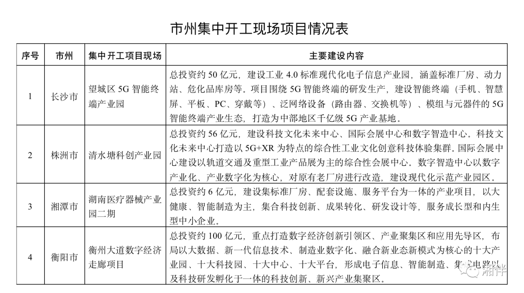
在这批开工的项目中,小编关注到:怀化市中方顺达新材绿色新型建材产业园总投资约15亿元,一期建设年产600万吨精品砂石骨料生产线,配套年产10万方裴配式墙体新型建筑材料生产线,二期采取“砂石骨料4.0+“模式,新增400万吨精品砂石骨料生产线、纳米钙、超细钙等新型建材加工生产区。(附:市州集中开工现场项目情况表)这些项目中,投资10亿元以上的项目有140个,占总数的11.3%,其中,10至50亿元110个、50至100亿元21个、过百亿的9个。数量之多,投资之大,令人咂舌。那么,这些项目都是什么来头?从领域看,本次集中开工重大项目中,交通、能源、水利、新基建等基础设施项目有192个、年度投资达到682亿元,分别占项目总数和年度投资总量的15%、25%;先进制造业、科技创新、现代物流和现代农业、自贸区建设等产业发展项目848个、年度投资1540亿元,分别占项目总数和年度投资总量的68%、57%;养老育幼、医疗教育、老旧小区改造和保障性住房等社会民生项目164个、年度投资273亿元,分别占项目总数和年度投资总量的13%、10%;长江经济带生态保护修复、洞庭湖水环境治理等生态环保项目44个、年度投资235亿元,分别占项目总数和年投资总量的4%、8%。从结构看,既有政府主导的基础设施项目,也有社会资本投资的产业项目;既有本土实力企业投资项目,也有国内外龙头企业投资项目,特别是社会投资占比达到80%,发挥了民间投资主力军作用。总体上来看,本次集中开工项目领域广、影响大、带动强,势必将为我省优化结构、转换动力创造的新优势。这次集中开工的1248个重大项目,涉及产业和基础设施等领域,都是强基础、增动能、利长远的项目。这批项目的集中开工,既是打好“三高四新”战略的首场战役,也是抢抓“十四五”规划开局的重要抓手,可谓影响重大,意义深远。毛伟明在发言中用12个字总结——精心组织、科学统筹、狠抓落实。要强化组织调度,抢抓有利时机、明确时间节点、加强协调联动、实行挂图作战、科学组织施工,力争项目早建成、早运营、早见效。要强化服务保障,加强土地、资金、用工、用能等要素保障,跟踪解决行政审批、施工环境等方面问题,确保项目建设有序推进,形成更多实物量。要强化质量安全,绷紧安全生产和疫情防控这根弦,严格落实属地责任、主体责任和监管责任,打造精品工程、平安工程、阳光工程、廉洁工程。战鼓催征马蹄疾,扬帆奋进正当时。美好蓝图只有落细落实,才能变成美好现实。我们要大力弘扬孺子牛、拓荒牛、老黄牛精神,以昂扬姿态奋力实现项目建设“开门红”,推动全省发展精彩开局,以优异成绩庆祝建党100周年!声明:对转载、观点、图频保持中立,目的仅在于传递信息,版权归原作者,如遇侵权,我们将及时删除,谢谢。